CANCER INCIDENCE AND DEATH RATES ARE INCREASING RAPIDLY
全球癌症发病率与殒命率迅猛增添
2022年,新发病例1997万,殒命病例974万;2022年(中国),新发病例482.47万,殒命病例257.42万。
抗癌形势十分严肃,但现在临床上常用的影像学诊断、内窥镜检查、病理学诊断等要领在肿瘤3mm左右才华被诊断出来,可是治疗癌症的要害是早发明、早干预、早治疗。
细胞液体活检手艺Cell liquid biopsy technique(CLBT),在实时性、敏感性、特异性、清静性、取样利便性等方面独具优势,被誉为未来攻克癌症的“利器”。

INTRODUCTION OF CIRCULATING TUMOR CELLS
循环肿瘤细胞介绍
循环肿瘤细胞(CTC)是肿瘤原发病灶和肿瘤转移灶的癌细胞疏散脱落进入血液的癌细胞,其中若干肿瘤细胞群集形成的癌细胞团被称为循环肿瘤团(CTM)。研究批注每克肿瘤组织天天约莫有1x106个癌细胞进入血液循环中。

CYTOLOGICAL CHARACTERISTICS OF CTC
CTC的细胞学特征

THE CORE TECHNICAL DIFFICULTIES OF CELL LIQUID BIOPSY
细胞液体活检的焦点手艺难点
每10mL血液中可能仅含有几个到几十个循环肿瘤细胞,而10mL血液中含有的白细胞约有1亿个,红细胞有500亿个。
焦点手艺 — 富集捕获 从血液中疏散富集CTC的焦点手艺
焦点手艺 — 染色判断 将恶性肿瘤细胞与红细胞、白细胞、正常上皮细胞、造血干细胞等区脱离来
YANDING TECHNOLOGY
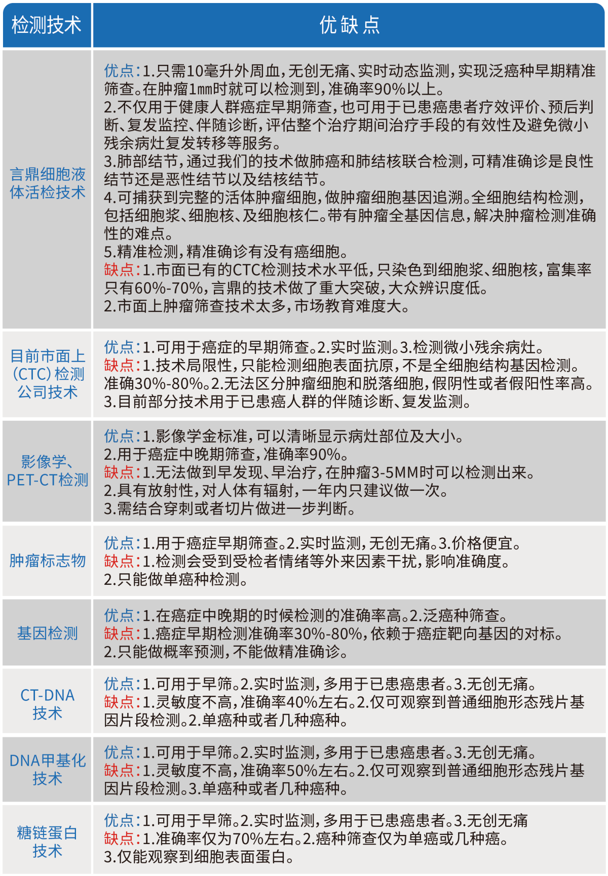
必威官方首页官网生物细胞液体活检手艺比照
肿瘤细胞形态特征:癌细胞巨细形态纷歧,通常比它的源细胞体积要大,生长速率快,核质比显著高于正常细胞,可达1:1,正常的分解细胞核质比仅为1:4-6。核形态纷歧,并可泛起巨核、双核或多核征象。核内染色体呈非整倍态(aneuploidy),某些染色体缺失,而有些染色体数目增添。
现在国际通用手艺只能显示细胞外貌抗原,不易区分肿瘤细胞,假阴性与假阳性高。
必威官方首页官网生物手艺可以清晰的显示细胞核核仁数目,可以准确的判断肿瘤细胞。

COMPARISON OF CANCER SCREENING TECHNIQUES
癌症筛查手艺的较量
